日誌 出来事

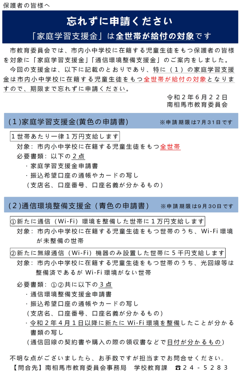
家庭学習支援金等の申請書について(教育委員会より)

2020年6月23日 17時00分

 現在お知らせしております家庭学習支援金等について、申請書の様式を添付いたしますので、申請書を紛失されてしまった方がいらっしゃいましたらば、こちらを印刷してお使いください。
 なお、申請書のデータをメールにて受信希望される場合には、お手数ですが、その旨を記載したメールを下記アドレスまでお送りください。

メールアドレス:gakkokyoiku@city.minamisoma.lg.jp

※申請の際には、両面印刷ではなく、片面印刷で2枚となっても構いませんので、ご承知おきください。

①家庭学習支援金給付申請書.pdf

②通信環境整備支援金給付申請書.pdf

フェイスシールドを活用しています

2020年6月22日 11時22分

先週、市教育委員会よりフェイスシールドが届き、早速活用してみました。

特に英語の学習では、発音の仕方など「口の動き」を見て学習することが多く、

大変役立っています。

 

 

 

 

 

 

 

 

 

 

 

 

 

 

 

 

 

 

 

 

 

 

 

心電図検査を行いました

2020年6月10日 13時37分

本日、心電図検査を行いました。

心電図検査は、1年生と4年生は全員が、そして他の学年の希望者、合計178人が受診しました。

内科検診や歯科検診など、年度当初に行う健康診断がなかなか行えませんでしたが、

校医の先生に実施日等の調整をしていただきながら進めています。

 

 

 

 

 

 

 

 

 

 

Fly for ALL #大空を見上げよう

2020年6月10日 10時06分

6月9日(火)に、エアロバティック・パイロットの室屋義秀氏が福島県浜通り(近隣では、原町区・相馬市)で

「Fly for ALL #大空を見上げよう」フライトを行い、にこちゃんマークを描いてくれました。

全校児童が窓から空を見上げましたが、残念ながら、本校からはかすかに跡が見えただけでした。

本校に出入りしている業者の方より画像を提供していただきましたので掲載します。

 

 

 

 

 

 

 

 

 

 

 

 

 

 

 

 

 

 

 

 

 

 

 

 

 

 

 

 

 

 

 

 

 

 

 

全校集会を行いました

2020年6月9日 14時31分

6月3日(水)に、放送による全校集会を行いました。

集会では、学校が再開し、委員会活動や学級の係活動など、様々な活動ができるようになったこと、

そして、学校や学級の目標について話しました。

自分で考えた目標が達成できるよう頑張ってほしいと思います。

続いて児童会より今年度のスローガンの発表がありました。

今年度のスローガンは、「ひとりひとり 笑顔であいさつ かしまっ子」です。

交通安全の立哨指導をしてくれている保護者の方々や地域の方々へ、

学校に来られたお客様へ、「おはようございます」、「こんにちは」と

これまで以上に明るいあいさつができるよう、みんなで取り組んでいきたいと思います。

 

 

 

 

 

 

 

 

 

 

 

 

 

 

学校が再開して1週間!

2020年5月29日 17時49分

5月25日(月)に学校が再開し、本日(29日)で1週間が過ぎました。

学校再開により、校内に子どもたちの声が響き渡り、学校に活気が戻ってきました。

子どもたちの授業での元気な発表(声はやや小さめに・・・)や校庭を走る姿が

とてもうれしく思います。

また、延び延びになっていた「避難訓練」を行い、避難経路を確認しました。

あさがおの種を植えたり、野菜やバケツ稲の苗を植えたりと、各学年栽培活動にも

取り組んでいます。

これからも3密を避ける工夫や児童の朝の検温・健康観察、教室内でのマスク着用や

こまめな手洗いの実施、消毒の徹底、来校者の入校の際の検温など、感染症対策の徹底を

図りながら、学校の教育活動を進めていきます。

 

授業の様子

  

 

 

 

 

 

 様々な活動

 

 

 

 

 

 

 

 

避難訓練・自転車検定

 

 

 

 

 

全学年登校日です!

2020年5月19日 17時17分

5月12日(火)より、学年毎の登校日を実施していましたが、今日から全学年登校日になりました。

久しぶりに全校生が登校し、学校に大勢の子どもたちの声が響きました。

学校では、3密への注意をし、マスク着用やこまめな手洗い、校舎内の消毒等、

新型コロナウイルス感染予防に努め、教育活動を進めていきます。